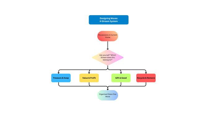
Designing Moves - 4-Stream System
Deciding what to take to your new (smaller) home is the most overwhelming aspect of your planned move. So, we've developed a system that guides you through the decision-making process.
You can take as much time as you need, but by following the system you should reduce or eliminate the potential to go in circles.
Assemble Your Kit:
Coloured stickers - packs of 4 colours are available at most stationery and bargain shops. Warning: I recommend removable stickers (slightly more expensive) so that your items are not permanently marked.
Use a simple colour code for each category - you get to pick which colours to use but make a master sheet labelling each colour so that you don't accidentally switch part way through your task.
Our 4-Streams are:
Treasure & Keep - items you love or need and will move to your new home
Value & Profit - items that can be re-sold
Gift & Good - items that you wish to gift to family or friends, or donate to charity
Recycle & Remove - items that don't belong in the other categories and will need to be dealt with before the movers arrive
The Designing Moves uses the following colours to the Streams:
Treasure & Keep: Blue - for items (my favourite Taupo colour - it's everywhere)
Value & Profit: Yellow - these items are your 'Gold' Gift & Good:
Green - items that will 'Go' to others Recycle & Remove:
Red - items that do not pass Go
Ask yourself: 'Which stream does this belong to?'
Guidelines & Tips - Read on if you're going to tackle this yourself
Take your time - no one expects you to make decisions instantly about items that have been part of your life for years
Start with less sentimental areas - maybe your bathroom, laundry or garage
Place your stickers on the back or side of items (but where you can still see and access it) Extra tip: Turn down part of the sticker for easy removal
Over the following period (leave it at least a few days) you may decide that an item needs to move streams - that's entirely OK - it's human. We want to avoid regrets that often accompany hasty decisions. If this happens simply remove the original sticker and replace it.
Continue moving through your home following the system - enlist helpful family or friends but listen to your own heart too, don't feel pressured to
Start to make arrangements for clearing your Red & Green Sticker items
Make enquiries about the best options for Yellow sticker items you wish to sell.
Look at the quantity of Blue sticker items that you have, talk to others (including the professionals involved in your move) about how these will fit in your new home. If you can't make a decision consider storing some items in a facility or home of a family member or friend.
You will be well on the way to turning overwhelming feelings into organised plans.
That's a Win!
Benefits of getting started as early as possible before your Moving Date
If your home is going to market, removing extra items will make your home easier to keep tidy during the marketing period and will help the buyers see that everything has a place.
Saleable items will help contribute toward your moving costs.
Gifting items will bring joy to those around you (family, friends & community) - a real feel-good factor.
You will have time to consider the best person or place for items that you have cared for.
Your mover will be able to see clearly the amount of possessions that they will be packing and moving for you. This will mean you have a more accurate quote and avoid moving day dramas of needing extra labour or trucks. Expensive! If your mover charges at an hourly rate you want only the items you care about or need to be moved. Don't pay for them to move things that you end up giving or throwing away.
You will be in control of the changes that are occurring, and many people find a degree of liberation once decisions are underway.
You're welcome to download this information to start preparing for your move - if you find it helpful please let me know (and your friends & family too!)
Thank you.
Designing Moves can provide an individual moving plan for your downsize move. Book an obligation free consultation to discuss your Taupo move plans.

